NEWS
新闻中心
SERVERS
服务项目
NEWS
最新资讯
发布时间:2025-02-07

编者按
实现中国在太空培养脊椎动物的突破,创造了国际上空间水生生态系统在轨运行最长纪录;首次检测到空间微重力环境下骨骼肌细胞的自噬现象,发现导致肌萎缩的可能机制……
近日,中国空间站空间应用系统科学与应用进展情况介绍会上,我国首次“太空养鱼”的成绩单分外亮眼,实现了多个国际“首次”。因此,在2024年“太空养鱼”的基础上,今年,“鱼航员”斑马鱼有望再次“出征”中国空间站,协助科学家开展太空环境对脊椎动物肌肉和骨骼发育影响的研究工作。
“水中小白鼠”斑马鱼缘何成为深空探索的钥匙?斑马鱼在微重力环境中的最新研究及应用进展如何?这种不足5厘米的透明模式生物,又将如何帮助科学家破解太空微重力环境下骨骼流失、免疫抑制等威胁宇航员健康的终极难题?本期我们一起来揭秘——

01、“太空养鱼”项目最新进展
“水中小白鼠”斑马鱼,作为国际公认的、继小鼠、大鼠之后的第三大模式生物,成鱼体长仅3—4cm,纺锤形,因体侧长有像斑马一样纵向的暗蓝、银色相间的条纹而得名。其与人类基因同源性高达87%,生理、发育、代谢与哺乳类动物高度相似,能可靠模拟和预测人类生理、病理过程,并具有饲养成本低、发育周期短、繁殖能力强、透明易观察等优势,是开展生命科学、环境监测、临床医学研究的理想选择。
2024年4月25日,空间水生生保系统携带4条斑马鱼和4克金鱼藻进入中国空间站,并安装在问天舱的生命生态实验柜开展在轨实验。以斑马鱼和金鱼藻为研究对象的在轨水生生态研究项目收获颇丰,包括以下几方面:
成功在轨培养
2025年1月8日,《中国日报》报道中指出,该生态系统在中国空间站稳定运行达43天,创造了国际上空间水生生态系统在轨运行的最长时间纪录,实现了中国在空间培养脊椎动物的突破;

观测到斑马鱼行为异常
研究人员发现,斑马鱼在微重力下表现出腹背颠倒游泳、旋转运动、转圈等定向行为异常现象,解析了空间环境对脊椎动物生长发育与行为的影响,为空间密闭生态系统的物质循环研究提供了理论支撑。
实现在轨产卵
斑马鱼在太空环境中实现了在轨产卵,为研究太空生态系统的物质循环奠定了基础,这表明我国在轨建立的空间自循环水生生态系统可以成为斑马鱼协助科学家进行航天员空间健康研究的实验平台。后续科学家将利用返回的回收水样、鱼卵等样品,结合斑马鱼空间运动行为视频等,开展空间环境对脊椎动物生长发育与行为的影响研究。

02、斑马鱼在微重力环境中的研究
众所周知,太空中的微重力环境作用(如月球、火星表面重力为1/6 g和1/3 g),会对宇航员的身体产生诸多不利影响,如心血管功能障碍、免疫力下降、骨质流失、肌肉萎缩及内分泌紊乱等,但具体的影响机制及防治“太空病”的方案仍有待完善,一直是空间生物学效应研究的核心课题。
2025年,斑马鱼有望再次“出征”中国空间站。据悉,第二批进入中国空间站的斑马鱼预计有6条,同时还将有6克金鱼藻一同进入中国空间站。通过斑马鱼,科研人员将重点研究微重力对脊椎动物肌肉和骨骼的蛋白质造成的影响。
近年来,作为一种新兴的研究工具,斑马鱼在微重力环境中的研究及应用不断涌现。通过研究太空中的斑马鱼,不仅有助于揭示空间环境对脊椎动物生长发育与行为的影响,为空间密闭生态系统物质循环研究提供支撑,而且将帮助人类更好、更全面地了解太空环境对基因、细胞和生命整体的影响,为我国在太空的研究提供了有益的参考。
利用斑马鱼揭示微重力先天性免疫新机制
目前,已有多项研究证明微重力在机体免疫细胞发育和增殖、细胞因子分泌、信号传导、先天性免疫应答、获得性免疫应答和记忆等方面均有显著影响,其中先天性免疫系统功能的紊乱是造成人体对自身或航天器携带病原的抵抗能力减弱以及感染性疾病风险增加的重要因素。
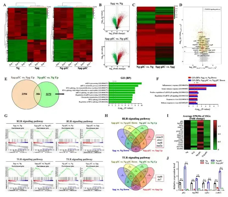
2021年1月,《Cell Reports》杂志上发表了国防科技大学文理学院生物与化学系合成生物学研究团队题为“Attenuation of antiviral immune response caused by perturbation of TRIM25-mediated RIG-I activation under simulated microgravity“的研究成果,通过建立模拟微重力下先天性免疫研究的斑马鱼模型,揭示TRIM25介导的正反馈免疫调节环路受阻是模拟微重力下先天免疫功能失调的关键因素。
该研究利用斑马鱼模型,在模拟微重力条件下进行免疫学研究。通过全基因组表达谱分析,发现微重力环境下抑制了斑马鱼胚胎中与先天性免疫相关的炎症免疫响应、先天免疫应答、NF-κB信号通路和病毒响应机制,且经典的病原模式识别信号通路RLR和TLR也受到显著抑制。这些研究结果阐明了微重力引起机体抗病毒免疫功能紊乱的一种新的分子机制,有助于深入理解微重力条件下免疫系统的调控机制,为航天微重力生物学效应的研究提供了新的视角和理论依据。

目前,环特生物也利用斑马鱼构建了调节免疫、评价免疫毒性等一系列免疫相关模型,包括但不限于:(点击以下链接查看模型详情)
1. 利用斑马鱼模型评价调节免疫功效(中性粒细胞)
2. 利用斑马鱼模型评价调节免疫功效(巨噬细胞)
3. 利用斑马鱼模型评价调节免疫功效(T细胞)
4. 利用斑马鱼模型评价免疫毒性
利用斑马鱼开展微重力骨疾病研究
航天员在微重力环境下长期执行任务,难免出现肌无力、骨骼肌萎缩等骨疾病症状。斑马鱼作为骨疾病研究的模式生物,其骨组织中包含与哺乳动物类似的成骨细胞(osteoblasts)、破骨细胞(osteoclasts)和软骨细胞(chondrocytes)等多种骨相关细胞,这些细胞在骨骼的形成、吸收、再生和维持过程中发挥关键作用,又因其胚胎透明、发育快速等特性,非常适合研究在微重力环境下的体内器官变化,关注其受辐射影响的骨骼退化和肌肉萎缩等症状,辨识出受太空环境影响的基因变化。

来源:《中国空间站科学研究与应用进展报告》
2015年,日本实验舱曾利用18条斑马鱼进行肌肉实验,为制定航天员保健策略提供了参考和指导;2021年,德国宇航中心(DLR)、慕尼黑大学研究人员在题为《Simulated microgravity alters osteogenic gene expression in zebrafish larvae via the Wnt/β-catenin pathway》的研究中,在模拟微重力环境下,通过Wnt/β-catenin通路改变斑马鱼幼体成骨基因表达,发现回转器模拟微重力导致斑马鱼幼体成骨相关基因(如 runx2、 sp7)表达下调30%-50%;添加Wnt信号激活剂可部分逆转骨骼矿化缺陷等。
目前,环特生物也利用斑马鱼构建了强健骨骼、骨质疏松、促进生长发育、软骨修复、骨毒性等一系列骨疾病相关模型,包括但不限于:(点击以下链接查看详情)
1. 利用斑马鱼模型评价骨毒性;
2. 利用斑马鱼模型评价强健骨骼功效;
3. 利用斑马鱼模型评价骨质疏松功效;
4. 利用斑马鱼模型评价促进生长发育功效;
5. 利用斑马鱼模型评价软骨修复功效
利用斑马鱼开展心血管疾病研究
太空飞行过程中,由于长时间微重力的影响,航天员的心血管系统面临着心肌萎缩、心律不齐、心血管重塑、心脏早衰等风险,并可能加速心血管疾病的发展。斑马鱼被广泛应用于心血管疾病研究领域,并在太空微重力环境中研究心血管病理机制、毒性作用、营养保健食品及药物筛选等方面有着巨大的应用潜力。
2022年,意大利米兰大学、欧洲空间局(ESA)研究团队在Frontiers in Physiology上发表题为《Cardiac remodeling in zebrafish under simulated microgravity: Role of mechanotransduction and oxidative stress》的研究,模拟微重力下斑马鱼的心脏重构,发现微重力暴露7天后,斑马鱼心室壁厚度减少18%,心肌细胞排列紊乱;氧化应激标志物(如MDA)水平上升2倍,抗氧化剂NAC可缓解心脏损伤。
目前,环特生物也利用斑马鱼构建了促进血管再生、疏通血管、抗血管内皮损伤性血栓作用等一系列心血管疾病相关模型,包括但不限于:(点击以下链接查看详情)
1. 利用斑马鱼模型评价促进血管再生作用;
2. 利用斑马鱼模型评价疏通血管(抗血小板聚集性血栓)功效;
3. 利用斑马鱼模型评价心血管毒性;
4. 利用斑马鱼模型评价抗血管内皮损伤性血栓作用;
5. 利用斑马鱼模型评价高血糖高血脂血管壁增厚改善功效
中国斑马鱼技术产业应用史就是环特生物的发展史。致敬伟大的航天员与科学家们!环特生物依托于“细胞+类器官+斑马鱼+哺乳动物+离体皮肤+人体”等多维生物技术服务平台,基于过去10余年持续的技术创新实践,以专业、前沿的技术服务解决方案,助力科研逐梦之路,共同探索更多未知中的微光,点亮生命之光!
业务合作咨询:成先生 173 6453 1293
