NEWS
新闻中心
SERVERS
服务项目
NEWS
最新资讯
发布时间:2025-02-08

编者按
2025年1月10日,《Science》杂志报道,利用斑马鱼可助力癌症个性化治疗,首个以斑马鱼胚胎作为肿瘤“化身”的临床试验于1月份在葡萄牙正式启动!
此项临床试验研究,由尚帕利莫基金会的发育生物学家丽塔・菲奥尔(Rita Fior)研究团队主导,于1月份在葡萄牙启动,旨在基于十余年的斑马鱼研究,通过将患者的肿瘤组织移植到斑马鱼胚胎中,模拟癌症微环境并测试斑马鱼在不同药物中的反应,从而筛选出最有效的肿瘤个性化治疗方案,为精准医疗提供新的工具。本期我们一起分享该研究报道——
文章题目
Fish could personalize cancer treatments——The first clinical trial ofzebrafish embryos acting as cancer “avatars” will start soon
杂志:Science(IF=44.7)
发表时间:2025年1月10日
作者:Mitch Leslie
研究人员及单位:尚帕利莫基金会发育生物学家丽塔・菲奥尔(Rita Fior)研究团队

01、研究概述
如果肿瘤医生咨询鱼类,他们能做出更精准的癌症治疗决策吗?本月将在葡萄牙开始的一项临床试验将找出答案。这项为期5年、由尚帕利莫基金会的发育生物学家Rita Fior主导的研究是首次随机试验,将患者的肿瘤组织移植到斑马鱼胚胎中,模拟癌症微环境并测试斑马鱼在不同药物中的反应。先前的研究表明,斑马鱼“化身”已经能够成功预测出有效的治疗方法,因此,Fior及其研究团队想进一步验证斑马鱼的预测能力是否能在临床实践中使肿瘤患者受益。
哈佛医学院干细胞生物学家Leonard Zon表示,“每个人都在寻找更有效的预测方法,以更好地了解个性化治疗如何影响患者肿瘤。尽管已有大小鼠、果蝇、细胞等其他‘肿瘤化身’,也在推动着肿瘤个性化治疗,但这些模型都有其局限性。如果新研究表明斑马鱼具有“高预测“价值,人们将对它产生极大的兴趣与关注。”。
不同患者存在着基因代谢、生长潜力等肿瘤特异性,肿瘤进化轨迹千差万别,导致肿瘤学家很难选择合适的治疗方法。尽管通过基因组分析有时可以帮助患者正确选择肿瘤个性化治疗方案,但由于肿瘤细胞往往存在大量突变,即使患者肿瘤基因指向特定的突变,却仍然无法保证其发生特定反应。
因此,为了寻找更好的肿瘤治疗方案,Rita Fior团队已深入研究斑马鱼“化身”近十年。研究人员从患者身上分离出肿瘤细胞,在实验室中对其进行荧光标记,并将其移植到透明的斑马鱼胚胎中,这些胚胎会在母体外自然生长。随后,研究人员向鱼胚胎添加抗癌药或一定剂量的辐射,并观察荧光肿瘤细胞,来预测患者肿瘤对特定疗法的敏感性。在此过程中,通过验证可能不起作用的治疗方案,斑马鱼化身可能会使患者免受有潜在毒性但无效的治疗之苦。
02、团队先前研究成果
1. 2017 年,Rita Fior研究团队发表在PNAS上的成果:
2017 年,Rita Fior研究团队曾在PNAS上发表题为《Single-cell functional and chemosensitive profiling of combinatorial colorectal therapy in zebrafish xenografts》的研究成果,利用斑马鱼构建异种移植瘤模型(zPDX),揭示了斑马鱼PDX模型能为肿瘤临床治疗提供即时药敏检测,有助于肿瘤患者获得最佳的治疗方案。
研究团队将人类结直肠癌细胞植入斑马鱼胚胎,并观察肿瘤细胞的生长情况。4天后,研究人员在斑马鱼体内观察到人类实体瘤的3个典型特征——细胞不断快速分裂;生成给肿瘤供给营养的血管;癌细胞可以扩散至身体的其他部位。这意味着,人类癌细胞会伴随着斑马鱼的生长而发展。

图为在zPDX中的治疗反应可预测患者的复发情况
为进一步验证抗癌药的效果,研究人员构建了异种移植斑马鱼模型,并将两种常用于治疗结直肠癌的“化疗鸡尾酒”分别加入培养斑马鱼的水中。结果显示,一些斑马鱼体内的肿瘤减小了,但是另一些却没有变化。这表明,斑马鱼可以用于评估肿瘤药物的有效性。
研究人员将采集自5个结直肠癌患者的肿瘤分别植入不同的斑马鱼胚胎中,并加入相同剂量的化疗药物。5组试验中,有4组能够准确预测患者术后3-6个月的复发情况。实验表明,斑马鱼异种移植模型可以揭示肿瘤功能异质性并评估治疗反应,有望成为临床检测手段,具有临床指导意义。
参考文献:Fior Rita, Póvoa Vanda, Mendes Raquel V, et al. Single-cell functional and chemosensitive profiling of combinatorial colorectaltherapy in zebrafish xenografts. Proceedings of the National Academy ofSciences of the United States of America, 2017, 114(39): E8234-E8243.

2. 2019年,发表在EBioMedicine上的成果:
在直肠癌治疗中,新辅助放疗已被广泛应用,但治疗前区分放射敏感性肿瘤与耐受性肿瘤仍是临床未满足的关键需求。传统的小鼠患者源性异种移植(PDX)模型耗时长(2-4个月)且成本高,而体外细胞模型因无法模拟肿瘤微环境且存在克隆选择偏差,预测能力有限。
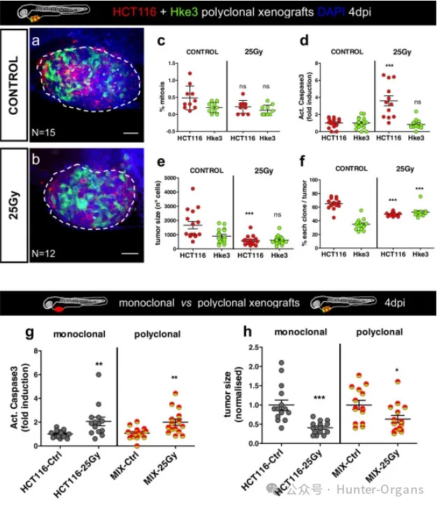
2019年11月,Rita Fior研究团队在EBioMedicine上发表题为《Developments in zebrafish avatars as radiotherapy sensitivity reporters - towards personalized medicine》的研究,该研究首次系统性验证了斑马鱼异种移植模型在放疗敏感性预测中的高效性与可靠性,为癌症个性化医疗开辟了新路径。其快速、低成本的特性尤其适用于临床急需决策的场景(如新辅助治疗前筛选),同时为放射增敏剂的开发提供了高效平台。

图为zPDX对辐射敏感性的测试
研究结果表明,KRAS G13D突变的HCT116对辐射敏感,HKe3细胞则对辐射耐受,这证明了即使在多克隆异质性肿瘤中,本测定方法也能够区分放射敏感性肿瘤和放射耐受性肿瘤。通过概念验证实验,也证明了直肠癌活检的可行性,表明斑马鱼化身模型可以预测新辅助治疗的临床反应。初步的患者临床反应数据与其匹配的zPDX治疗引起的凋亡诱导相关。
参考文献:Costa, Bruna., Ferreira, Susana., Póvoa, V&a., Cardoso, Maria João., & Vieira, S&ra.. (2019). Developments in zebrafish avatars as radiotherapy sensitivity reporters - towards personalized medicine. EBioMedicine, 51, 102578.

3. 2021年,发表在Nature Communications上的成果:
近年来,研究人员优化了斑马鱼患者来源的异种移植物(zPDXs)——“zAvatars”,用于个性化医疗。该检测方法是将标记的肿瘤细胞注射到斑马鱼胚胎中,在4天内评估肿瘤行为和治疗反应。尽管只有先天免疫是活跃的,但研究人员观察到肿瘤移植存在一些异质性。研究人员假设斑马鱼的先天免疫系统可以受到肿瘤的调节,而肿瘤本身能够产生免疫抑制性TME或被消除。
2021年2月19日,Rita Fior研究团队在Nature Communications杂志上发表题为《Innate immune evasion revealed in a colorectal zebrafish xenograft model》的研究,该研究结合使用了斑马鱼单克隆和多克隆异种移植、“zAvatars”、斑马鱼突变体和转基因、小鼠异种移植物、再移植实验和单细胞转录组学来检验这一假设。
该研究成果详情请点击:IF=16.6丨Nature子刊:在结直肠斑马鱼异种移植模型中揭示先天性免疫逃避现象

4. 2024年,发表在Nature Communications上的成果:
2024年6月5日,Rita Fior研究团队在Nature Communications杂志上又发表题为《Zebrafish Avatar-test forecasts clinical response to chemotherapy in patients with colorectal cancer》的最新研究,该研究通过采用考虑肿瘤分期、zAvatar凋亡、zAvatar转移潜力的决策树模型,成功预测了55名患者中的50名的临床结果,其预测患者病情进展的准确率达 91%,阳性预测值(PPV)为 91%,阴性预测值(NPV)为 90%,进一步验证了将斑马鱼患者来源的异种移植模型(zAvatar)作为一个快速预测平台,可用于结直肠癌的个性化治疗。
实验结果显示,zAvatar模型正在成为一种快速、敏感的个性化医疗体内筛选平台,主要使用癌细胞系或有限数量的患者。zAvatar模型在评估患者肿瘤细胞的转移潜力方面具有独特的优势。数据显示,不仅微转移的发生率与肿瘤分期相关,而且经历疾病进展的患者在其相应的zAvatars中表现出更高的微转移发生率。这些结果揭示了肿瘤细胞内在的生物学转移潜能如何作为一个预后因素。

图为斑马鱼预测结直肠患者对化疗的临床反应
参考文献:Costa, Bruna., Estrada, Marta F., Gomes, António., Fern&ez, Laura M., & Azevedo, José M.. (2024). Zebrafish Avatar-test forecasts clinical response to chemotherapy in patients with colorectal cancer. Nature communications.
作为健康美丽产业CRO服务开拓者与引领者、斑马鱼生物技术的全球领导者,环特生物搭建了“斑马鱼、类器官、哺乳动物、人体”多维生物技术服务体系,开展健康美丽CRO服务、科研服务、智慧实验室搭建三大业务。目前,环特已建立200多种斑马鱼模型,胃癌、脑类器官、心脏类器官及各种肿瘤类器官培养平台,欢迎有需要的读者垂询!