NEWS
新闻中心
SERVERS
服务项目
NEWS
最新资讯
发布时间:2025-08-07
01 什么是代谢相关脂肪肝?
近些年来,代谢相关脂肪肝(MAFLD)已经悄然成为全球最普遍的慢性肝病之一,其全球蔓延的严峻程度恐怕超乎了大多数人的想象。
MAFLD的前身是“非酒精性脂肪肝(NAFLD)”,随着对它本质认识——即与全身性代谢紊乱息息相关的不断研究深化,在2020年,国际医学界正式为其更名为代谢相关脂肪肝(MAFLD)。它不仅意味着肝脏内堆积了过多的脂肪(脂肪变性),更是肥胖、Ⅱ型糖尿病、血脂异常、高血压等代谢综合征在肝脏的集中体现。因此,MAFLD并非是一项孤立的肝脏疾病,而是人体整体代谢失衡所投射在肝脏上的脏器“晴雨表”。
如今,全球有接近一半的成年人深受MAFLD所引发的相关综合症结的困扰,且这一数字仍在持续攀升当中。更有专家预测,到2030年,它将成为肝纤维化和终末期肝病(如肝硬化)的首要诱因之一。
为何MAFLD会如此对现代人痛下杀手?恐怕正是因为一些现代生活方式所导致的能量代谢失衡成为了主要推手。高热量饮食、久坐少动......快节奏的生活方式所导致的代谢失衡打破了肝脏脂质合成与分解的精密平衡,过量的游离脂肪酸涌入肝细胞并沉积。这不仅造成“脂毒性”,更触发氧化应激和慢性炎症反应,最终导致肝组织损伤,步步滑向纤维化的深渊。
要从微观层面探究MAFLD的形成机制,自噬的异常是其中的关键环节。自噬是细胞清除受损成分、回收能量的基本机制。在肝脏中,它通过“脂噬”过程专门清除多余脂滴,维持肝细胞内的脂质平衡。然而,在MAFLD状态下,自噬功能低下所导致的脂毒性物质堆积会进一步加剧内质网应激和线粒体功能障碍,从而形成恶性循环。有研究表明,MAFLD患者肝脏中的关键自噬蛋白(如LC3、Beclin1)表达显著减少。而恢复自噬活性,则被证实能有效减轻肝脂肪变性。因此,调控自噬功能现已成为对抗MAFLD极具前景的新靶点。
我们可以再进一步聚焦到分子层面,AMPK/SIRT1-TFEB信号轴扮演着核心调控者的角色。AMPK如同细胞的能量传感器,在能量不足时被激活,调控包括脂代谢和自噬在内的诸多过程。SIRT1则是重要的代谢调节因子,它能与AMPK协同工作,共同激活关键的转录因子——TFEB。TFEB堪称自噬-溶酶体途径的总开关,直接调控Beclin1、LAMP1等自噬相关基因的表达。在MAFLD的病理环境下,AMPK和SIRT1的活性受到抑制,导致TFEB难以进入细胞核发挥功能,自噬过程受阻,最终加剧了肝脏的脂质堆积。靶向激活AMPK/SIRT1-TFEB轴,自然成为改善MAFLD的重要策略。
机制虽然得以逐渐明晰,但关于MAFLD的现实临床治疗却依然步履维艰。当前,全球尚无任何一款药物获得FDA批准专门用于治疗MAFLD,一些降糖药(如GLP-1受体激动剂)或降脂药(如他汀类)虽然常被应用于这个方向,但这些方案或多或少似乎都存在着明显局限:他汀虽能改善血脂,却难以直接逆转肝脏的脂肪变性;GLP-1受体激动剂虽显示出肝保护潜力,但其作用是否以及如何通过调控自噬实现,至今尚不明确。加之现有药物普遍存在副作用或长期疗效不足的问题,MAFLD患者的治疗需求仍旧未能得到彻底的回应。
正是在这样的背景之下,传统中药的独特价值日益受到国际关注。
中医理论将MAFLD的核心病机精辟地概括为“气虚为本,痰湿为标,血瘀为变”,即元气不足导致运化功能失常,内生痰湿,阻滞气机,日久则形成瘀血,构成“虚、痰、瘀”相互交织的复杂病理状态。基于这一理论,由王琦院士创制的经典复方“芪桂降脂方”,正是通过“益气补阳、化痰祛湿、活血化瘀”的协同作用,在临床实践中已被证实能有效降低血脂、改善肝脏脂肪变性的作用。
因此,系统性研究芪桂降脂方是如何通过调控AMPK/SIRT1-TFEB轴来恢复自噬功能,从而对抗MAFLD的潜在机制,不仅有望为这种全球性健康难题提供新的治疗思路和理论支撑,更肩负着为中药复方的现代化研究搭建一座连接“中医传统理论认知”、“明确临床疗效”与“现代分子作用机制”的桥梁。这不仅是科学探索的深入,更是推动中医药宝库惠及全球患者的关键一步。
02 芪桂降脂方如何激活细胞清洁系统对抗脂肪肝?
为了以现代科学揭开芪桂降脂方的奥秘,今年初,来自北京中医药大学国家中医体质与预防医学研究所、山西中医药大学、北京中医药大学中药学院等数家科研院所组成的研究团队于Pharmacological Research发表了一篇名为AlphaFold-based AI docking reveals AMPK/SIRT1-TFEB pathway modulation by traditional Chinese medicine in metabolic-associated fatty liver disease的新研究。
研究团队设计了一套严谨的多维度循证体系:
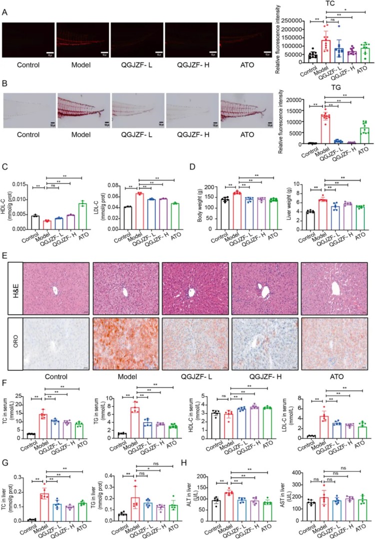
首先是斑马鱼实验,在高脂饮食诱导的斑马鱼模型中,幼鱼迅速出现了血脂异常,总胆固醇(TC)、甘油三酯(TG)、低密度脂蛋白(LDL-C)等指标纷纷飙升,高密度脂蛋白(HDL-C)则骤降;当给予高剂量芪桂降脂方干预后,这些异常血脂指标均被显著逆转,效果甚至优于常用药阿托伐他汀(ATO)。与此同时,它甚至还在此基础上同步改善了血管功能与炎症状态。

芪桂降脂方改善高脂饮食(HFD)诱导的斑马鱼和金黄地鼠脂质蓄积
这一积极结果在金黄地鼠的哺乳动物模型中得到强化。长期高脂饮食使地鼠体重和肝重明显增加,肝组织内脂滴大量堆积,血清和肝脏中的TC、TG及肝损伤标志物(ALT、AST)急剧升高。而芪桂降脂方就像是肝脏的清道夫,有效减少了肝内脂滴沉积,显著降低血脂和肝酶水平,恢复了肝功能。
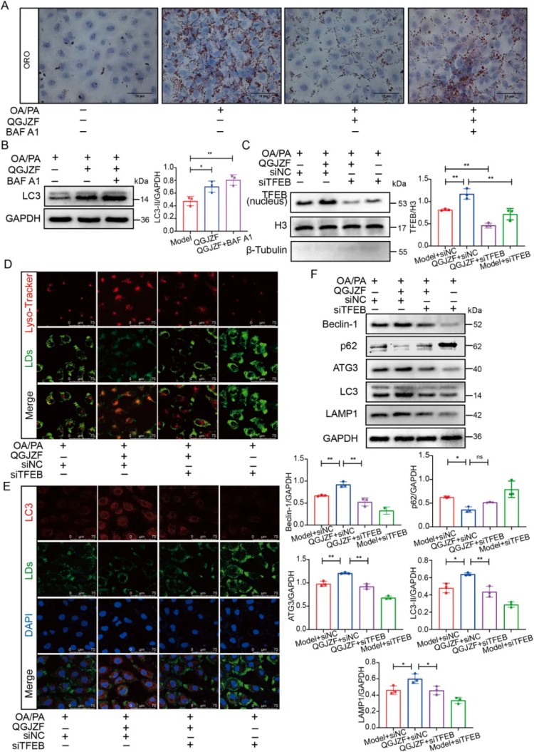
再深入到细胞层面,研究团队在人肝细胞(HepG2)中模拟脂肪肝环境:用棕榈酸(PA)和油酸(OA)混合刺激后,细胞内脂滴泛滥,TC、TG、ALT、AST均升高。芪桂降脂方处理可高效清除这些脂滴,改善生化指标,效果再超ATO,且细胞活性同样不受影响。

芪桂降脂方通过TFEB-自溶酶体通路减少OA/PA诱导的HepG2细胞肝内脂质蓄积
至此,斑马鱼到哺乳动物再到人类细胞,芪桂降脂方改善脂肪肝的效应得到了现代科学技术的多维度循证功效的印证。
为何芪桂降脂方有如此强大的能力?研究团队通过透射电镜(TEM)、分子检测等一系列科研手段试图寻找答案。


芪桂降脂方促进HFD喂养金黄地鼠的自溶酶体形成并上调AMPK/SIRT1/TFEB表达
在高脂诱导的斑马鱼、地鼠肝脏及脂变HepG2细胞中,负责降解细胞废物的关键结构自噬体和自溶酶体数量极度稀少,仿佛清洁系统陷入停滞。而经芪桂降脂方处理后,这些“清洁工具”数量显著回升。自溶酶体越多,肝细胞内脂滴就越少,两者呈现明显负相关。可以判断,激活细胞自噬功能正是芪桂降脂方可以起效的核心之一。
分子检测则进一步描绘出自噬激活的全景图,芪桂降脂方有效上调自噬启动开关Beclin1、自噬体形成关键蛋白ATG3和自噬标记物LC3-II,下调堆积的p62蛋白,同时提升溶酶体功能蛋白LAMP1水平。这表明它并非局部调节,而是打通了自噬的完整链条,从启动、扩展(自噬体形成)、到最终与溶酶体融合降解废物。
到这里,新的问题又来了:自噬激活是受谁指挥的?其深入研究将目标聚焦于一条名为 AMPK/SIRT1-TFEB 的信号通路。在芪桂降脂方处理的模型中,细胞能量感应器AMPK的活性形式(p-AMPK)显著升高;代谢调节枢纽SIRT1表达增加;自噬总控开关TFEB更多地进入细胞核。
最后的问题是:复方中哪些成分在发挥作用?研究团队通过SymMap数据库筛选出了199个共同靶点,其中AMPK(PRKAA2)和SIRT1处于核心枢纽位置;又利用AlphaFold3人工智能精确预测其高可信度蛋白结构,为靶点可靠性提供了强而有力的支撑。
网络药理学分析和AlphaFold预测芪桂降脂方治疗MAFLD的靶点
通过液质联用(LC-MS)鉴定出了复方中的24种主要成分。根据分子对接模拟显示,柚皮苷、儿茶素等成分与AMPK结合能力最强。经体外实验证实,正是这些成分可以直接激活AMPK,从而有效减少肝细胞内的脂质堆积。

芪桂降脂方及其活性成分通过直接结合AMPK改善脂质沉积
至此,芪桂降脂方对抗脂肪肝的完整机制得以清晰:其活性成分(如柚皮苷、儿茶素)就像是精准的钥匙,结合并激活细胞能量感受器AMPK,激活的AMPK提升SIRT1活性,AMPK/SIRT1合力促使自噬总控TFEB进入细胞核,核内TFEB启动自噬-溶酶体相关基因(如Beclin1, LAMP1)全面增强自噬活性,高效清除肝细胞内堆积的脂滴,从而改善脂肪肝。
这一研究不仅仅首次系统阐明了芪桂降脂方通过AMPK/SIRT1-TFEB轴调控自噬治疗MAFLD的分子机制,为其临床应用奠定科学基石,也为开发新型脂肪肝靶向药物提供了先导化合物和思路。有望通过持续深入解析复方多成分的协同效应,在未来加速推动这一古老智慧向现代疗法的积极转化,成为延续脏器健康希望的关键所在。环特生物也将不断秉持着以循证功效理念为驱动的多维生物技术应用,让传统中医药文化经现代科学的淬炼下不断发扬光大。
参考文献:
《AlphaFold-based AI docking reveals AMPK/SIRT1-TFEB pathway modulation by traditional Chinese medicine in metabolic-associated fatty liver disease. Pharmacological Research》