NEWS
新闻中心
SERVERS
服务项目
NEWS
最新资讯
发布时间:2025-08-04

编者按
近日,基孔肯雅热疫情在全球多地扩散,已有119个国家报告病例,约550万人面临感染风险。基孔肯雅热由基孔肯雅病毒(CHIKV)引起,作为一种主要经伊蚊叮咬传播的病毒性传染疾病,可引起严重的关节疼痛、神经系统并发症等。一直以来,人类对基孔肯雅病毒的研究都从未止步。
本期,我们特别回顾一篇由法国巴斯德研究所研究团队发表在病原体生物学顶刊《PLoS Pathogens》上的一项研究成果,该研究首次建立了斑马鱼模型,利用其胚胎通体透明等特性实现了基孔肯雅病毒(CHIKV)感染过程的全身实时可视化,并明确了中性粒细胞在抗病毒应答中的核心地位,揭示了CHIKV的传播机制和宿主免疫应答,为理解CHIKV致病机制及开发靶向疗法提供了全新视角。
斑马鱼作为唯一能实现全身感染动态可视化的脊椎动物模型(斑马鱼模型丨环特抑菌/抗病毒功效评价模型一览),在感染性疾病研究与新药研发领域的应用日益广泛,如何有效终结基孔肯雅病毒持久性感染,正从斑马鱼透明的躯体中透出曙光。
01、斑马鱼:破译感染的理想模型
基孔肯雅病毒(CHIKV),是一种可能引发严重疾病的重新出现的虫媒病毒,对全球公共卫生安全造成了重大威胁,但CHIKV在体内的传播、细胞嗜性及宿主先天免疫反应的动态过程尚不清晰。如何在活体中实时观察病毒感染的动态过程?传统的小鼠等哺乳动物模型尽管能部分模拟人类疾病,但无法进行活体全身水平的感染动态、宿主抗病毒/炎症反应的可视化观察。而斑马鱼的特性,使其成为解决这一难题的完美载体。
斑马鱼看似与人类迥异,但拥有约87%的人类基因同源性,且胚胎透明,非常适合体内成像。其具有类似哺乳动物的先天和适应性免疫系统,更重要的是,出生后一个月内的斑马鱼仅依赖先天免疫系统(髓系细胞:中性粒细胞和巨噬细胞),这正是研究病毒早期入侵机制的理想窗口。
其拥有I型干扰素(IFN1-4),其中IFNФ1和IFNФ3在幼鱼中起主要作用。当研究人员向3天大的斑马鱼静脉注射表达绿色荧光蛋白(GFP)的基孔肯雅病毒(CHIKV-GFP),短短14小时内,病毒在肝脏、肌肉、鳃部、脑部等多个器官同时点亮感染细胞,形成一波感染高潮。与哺乳动物类似,CHIKV感染会触发强烈的Type-l干扰素(IFN)反应,进一步实验表明,嗜中性粒细胞在控制CHIKV方面发挥着关键的作用。
综上所述,本研究结果表明,斑马鱼是一种新颖的、有价值的动物模型,可用于动态可视化人类病毒的复制、致病过程以及宿主的反应。(斑马鱼模型丨环特抑菌/抗病毒功效评价模型一览)
02、主要研究成果
1. 构建斑马鱼基孔肯雅病毒模型,首次实现全身实时感染可视化观测
本研究通过静脉注射CHIKV-115或CHIKV-GFP(表达GFP的CHIKV)成功构建了3日龄(dpf)的斑马鱼基孔肯雅病毒感染模型,首次在斑马鱼中实现细胞分辨率的全身病毒感染动态成像。
实验结果显示,CHIKV病毒在斑马鱼中有效复制(病毒滴度>10⁸ TCID50/g组织),感染性病毒颗粒在感染后24-48小时达到峰值,其病理特征与哺乳动物相似。qPCR检测结果表明,病毒E1基因和GFP转录本的动力学与病毒滴度一致。

图1
2. 斑马鱼CHIKV感染动态图谱揭示病毒扩散与组织特异性
研究人员利用GFP标记发现CHIKV-GFP感染了多种器官。感染初期病毒广泛分布于肝脏、肌肉、血管等器官,后期向脑部集中(图1D-E),且在颌骨、鳍、肝脏、血管、肌肉等多数器官中,感染细胞数量于1-2 dpi达到峰值,随后迅速下降。
通过追踪单个感染细胞从出现到死亡的全过程发现,感染细胞在注射后14小时(中位时间)集中出现,肝脏细胞平均存活27小时,脑细胞存活>72小时,死亡时间因器官而异。通过绘制感染动态图谱可见,感染细胞呈"单波次"出现(88%在24小时内),死亡呈器官依赖性。
脑部感染细胞存活时间显著延长,表明大脑可能是病毒持久性储存库(图2F),这与人类婴儿CHIKV脑炎病例相关。与大多数器官不同,脑实质中的感染在2 dpi出现,并持续至少至5 dpi,甚至在7 dpi仍可见强感染。固定样本的IHC染色也证实了这一广泛的感染模式。

图2

图3
3. I型干扰素(IFN)的关键作用
随后,研究人员基于斑马鱼模型发现,CHIKV感染会触发强烈的IFN-φ1/φ3反应(图4A-C)。CHIKV感染诱导的斑马鱼I型IFN基因 inb1、ifnb3和IFN刺激基因viperin的表达水平明显高于以往报道的鱼类病毒。
敲除IFN受体(CRFB1/2)或信号分子MAVS,导致病毒载量增加100倍、死亡率>90%(图4D-F),表明IFN通路是生存必需。 敲低MAVS会减少inb1 和 viperin 的表达,而敲低IFN受体则不影响 ifnb1 但阻断 viperin 表达。总之,I型IFN信号通路对控制CHIKV复制和病理至关重要。

图4
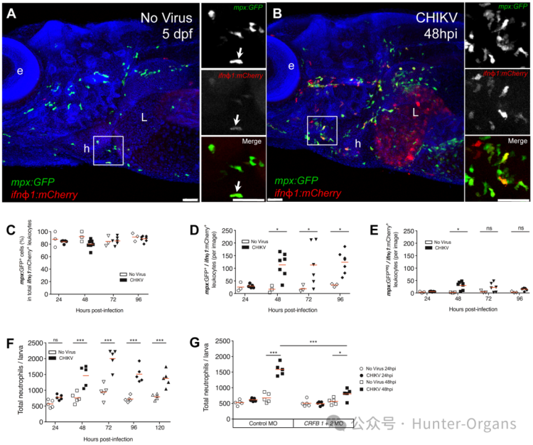
4. 免疫机制新发现:中性粒细胞是主要IFN生产者
研究人员通过转基因斑马鱼(ifnφ1:mCherry)结合FACS分选验证,发现中性粒细胞是CHIKV感染后产生IFN的主要白细胞类型。将中性粒细胞进行双重转基因验证,实验结果显示,80%的IFN-φ1+白细胞为中性粒细胞,其形态、分布、运动速度及颗粒特征等均与中性粒细胞相符。
感染后,mCherry+中性粒细胞数量在48 hpi显著增加,并维持高水平至至少96 hpi。敲低IFN受体(CRFB1+2 MO处理),阻止了中性粒细胞数量的增加。特异性敲低中性粒细胞csf3r MO或nos2a MO会显著增加死亡率和病毒载量。这表明,CHIKV感染引起的中性粒细胞数量增加是依赖于宿主IFN反应的。
进一步的细胞消融实验发现,中性粒细胞在控制CHIKV感染中起着至关重要的作用;肝细胞是第二IFN来源,但抗病毒作用较弱,而巨噬细胞消融对存活影响较小,这挑战了传统认知,并证实了中性粒细胞的关键作用。总之,"中性粒细胞-IFN轴"是抗CHIKV核心防线,为抗病毒策略提供了新靶点。

图5

图6
目前,环特生物依托于国际领先的“斑马鱼、类器官、哺乳动物、人体”多维生物技术服务平台,构建了抑菌、抗病毒等200多种功效与安全性评价模型,为广泛科研场景下的各类需求,提供“活体显微镜”级的、流程化、体系化的病毒感染机制解析、药物筛选研发、功效验证等技术服务解决方案。(详情请点击:斑马鱼模型丨环特抑菌/抗病毒功效评价模型一览)
03、编者点评
本研究首次动态可视化实现了在斑马鱼中以单细胞分辨率实时观察病毒感染的发生和发展,并将斑马鱼确立为研究CHIKV发病机制的新模型,其病毒传播过程与哺乳动物相似,为深入理解病毒与宿主相互作用、开发新疗法提供了强大的工具。此外,研究还揭示了中性粒细胞不仅是干扰素的主要生产者,更是控制CHIKV感染的关键防线,这一发现彻底颠覆了中性粒细胞仅是“炎症士兵”的传统认知。
作为健康美丽产业CRO服务开拓者与引领者、斑马鱼生物技术的全球领导者,环特生物搭建了“斑马鱼、基因编辑、类器官、哺乳动物、人体”等多维生物技术服务体系,开展健康美丽CRO服务、科研服务、智慧实验室搭建三大业务。目前,环特已建立200多种斑马鱼模型,胃癌、脑类器官、心脏类器官及各种肿瘤类器官培养平台,欢迎有需要的读者垂询!
参考文献:Nuno Palha,Florence., Jean-Pierre. et al. Real-Time Whole-Body Visualization of Chikungunya Virus Infection and Host Interferon Response in Zebrafish. PLoS Pathogens9(9): e1003619 (2013) .doi.org/10.1371/journal.ppat.1003619