NEWS
新闻中心
SERVERS
服务项目
NEWS
最新资讯
发布时间:2025-05-09

编者按
肝母细胞瘤(Hepatoblastoma, HB)是儿童最常见的肝脏恶性肿瘤,其发生与WNT/β-catenin信号通路的异常激活密切相关。
今天,我们分享2024年11月由荷兰玛西玛公主儿童肿瘤中心研究团队发表在《Nature Communications》上的题为“Divergent WNT signaling and drug sensitivity profiles within hepatoblastoma tumors and organoids”的最新研究。该研究首次利用大规模、具有明确特征的患者来源肝母细胞瘤类器官模型,创新性地阐述了肝母细胞瘤的异质性并寻找新的靶向治疗方法,阐明了不同信号亚型对靶向药物的敏感性差异。
研究发现,肿瘤的基因突变谱,如CTNNB1突变与WNT信号活性水平直接相关,且高WNT活性亚型对Porcupine抑制剂,如LGK974和β-catenin降解剂,如BC2059更敏感。基于患者来源类器官(PDOs)的药敏测试显示,WNT信号异质性可显著影响靶向治疗疗效,为个体化精准治疗提供了新依据。
文章题目
Divergent WNT signaling and drug sensitivity profiles within hepatoblastoma tumors and organoids
杂志:Nature Communications(IF=14.7)
发表时间:2024年11月20日
作者:Thomas A. kluiver o.n, Hans Clevers & Weng Chuan Peng等
单位:荷兰乌得勒支大学玛克西玛儿童肿瘤中心等
01、研究亮点
1. 首次建立大规模、具有明确特征的患者来源肝母细胞瘤类器官模型,将肝母细胞瘤划分为"胎儿型"和"胚胎型"两个不同转录特征的亚型,揭示了HNF4A和LEF1对立的表达模式可精确区分肿瘤细胞亚型;
2. 首次利用多组学技术,如单细胞RNA-seq/ATAC-seq、空间转录组学等全面绘制了肝母细胞瘤分子异质性图谱,揭示肿瘤异质性和潜在治疗靶点的多维视角;
3. 通过类器官高通量药物筛选确定了亚型之间的差异敏感性,特别是表明胚胎肿瘤对 FGFR 抑制剂敏感,而胎儿肿瘤对 EGFR 抑制剂敏感,并提出基于WNT活性分层的治疗策略,为高风险患者提供精准用药指导。
02、研究背景
肝母细胞瘤(Hepatoblastoma)是儿童中最常见的肝脏恶性肿瘤,其发病率呈上升趋势。尽管化疗和手术切除提高了低风险肿瘤患者的生存率,但由于高复发率和化疗耐药性,高风险或晚期肝母细胞瘤儿童的预后仍然不佳(约占全体患者的60%)。此外,化疗的长期副作用,如听力损失、心脏和肾功能减退以及继发性癌症,也会严重影响儿童的发展和幸存者的生活质量。因此,需要开发针对性的疗法来改善这些患者的治疗。
肝母细胞瘤具有较低的突变负荷和少量反复出现的染色体畸变。其特征是携带CTNNB1(编码β-连环蛋白)或其他WNT通路基因的激活突变,这种突变在90%以上的病例中存在。这些肿瘤被认为起源于胚胎肝脏发育期间,携带CTNNB1突变的肝祖细胞的异常扩增,其形态特征与肝脏发育的某些阶段相似。在肿瘤上皮中,通常观察到两种主要的组织学类型即更为分化,类似于肝脏发育的胎儿阶段的“胎儿型”,以及分化程度较低,类似于更早期的肝脏发育阶段的“胚胎型”。通常情况下,肿瘤中同时包含胎儿型和胚胎型的组织学成分。一般认为,富含胚胎型成分的肿瘤与较差的预后相关。
之前,几个小组采用批量转录组对肝母细胞瘤的分子特征进行了表征,存在三个主要的分子亚群,每个亚群都有其特定的组织学和分子特征。最近,基于少数患者队列的单细胞转录组研究报告了五或七个肿瘤细胞簇的分类。此外,有几项研究报道了与临床行为和结果相关的生物学标志物,如16基因特征、四基因特征、波形蛋白的表达和14q32基因特征。然而,肝母细胞瘤中观察到的转录组异质性,特别是在单细胞水平上,大部分仍未被探索。
这项研究中,研究人员采用使用单细胞转录组测序(RNA-seq)、单细胞转座酶可及染色质测序单细胞(ATAC-seq)、空间转录组学和高通量药物筛选,对肝母细胞瘤和肿瘤衍生的类器官进行了全面分析,来探究肝母细胞瘤的分子图谱(补充图1a)。研究确定了两个不同的肿瘤上皮特征,即具有肝脏细胞特征“胎儿”型和 WNT信号通路激活的“胚胎”型。
此外,研究人员从患者肿瘤材料中建立了肝母细胞瘤类器官队列,这些类器官再现了肿瘤异质性,并有助于深入的分子表征。这些类器官可以进行高通量药物筛选,并揭示肿瘤发生所必需的信号通路。研究人员还鉴定了几种可作为治疗药物的抑制剂,如HDAC抑制剂,为儿童肝肿瘤的靶向治疗提供了重要的见解。
03、研究成果
1. scRNA-seq证实了肝母细胞瘤中存在胎儿和胚胎肿瘤特征,胎儿和胚胎肿瘤细胞分别富集在肝脏和WNT通路相关调节子中
研究中确定了两个不同的肿瘤上皮特征:具有肝脏细胞特征“胎儿”型和 WNT信号通路激活的“胚胎”型。胎儿组富含肝脏特异性 WNT 靶标,而胚胎组富含经典 WNT 靶基因。
在胎儿亚型中,与胆汁酸、脂质和外源性代谢等肝功能相关的调节子富集。胎儿和胚胎肿瘤细胞分别富集在肝脏和WNT通路相关调节子中,胎儿和胚胎型肿瘤簇背后存在不同的基因调控网络,肝脏特异性和WNT通路相关TFs影响着RNA-seq数据中观察到的不同肿瘤特征。

图1
2. 肝母细胞瘤的空间分子谱系揭示了肿瘤的异质性
在肝母细胞瘤组织中,研究人员观察到胎儿型肝母细胞瘤区域和基质区域。与非肿瘤区域和配对的正常肝组织相比,胎儿型肿瘤区域上调了胎儿肝脏和肿瘤标记物(如GPC3、SPINK1、REG3A),这些在正常肝脏中未检测到。PT13的表达谱与scRNA-seq分析一致,并揭示了肿瘤异质性。ST分析与胎儿和胚胎型肿瘤特征一致。

图2
3. HNF4A和LEF1标记不同的肿瘤亚群
转录因子 HNF4A 和 LEF1 的互斥表达可以用于明确区分胎儿型和胚胎型肿瘤细胞。研究证实了表达HNF4A或LEF1的两种不同肿瘤亚群的存在,并发现这两个标记物比单独用β-catenin染色能更好地区分肿瘤亚群。

图3
4. 患者源性肝母细胞瘤类器官的建立
研究人员利用来源于活检或切除的肿瘤患者的肿瘤组织,成功建立了肝母细胞瘤肿瘤类器官(HBTOs),涵盖了多种临床阶段。其中,两位患者(PT13和PT17)分别从诊断时和手术切除时的肿瘤组织中建立了类器官模型,用于动态研究疾病进展和治疗反应。

图4
5. 类器官模型概括了胎儿和胚胎肿瘤的特征
通过对类器官队列的分析表明,肝脏标志物、WNT 通路相关因子和 EMT 标志物的表达模式与肿瘤组织分析中鉴定的胎儿和胚胎肝母细胞瘤特征一致,这表明类器官模型有效地概括了在肝母细胞瘤中观察到的不同亚群的特征。

图5
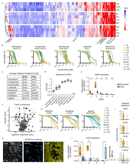
6. 高通量药物筛选将HDAC确定为潜在的治疗靶点
为了确定针对肝母细胞瘤的潜在靶向治疗方案,研究人员利用肿瘤类器官模型对 200 多种化合物进行了高通量药物筛选,确定了靶向多种肝母细胞瘤类器官的各种抑制剂,包括靶向 HDAC、蛋白酶体、PLK-1 和 FGFR 的抑制剂等。其中,肝母细胞瘤类器官对 romidepsin、panobinostat和 fimepinostat等HDAC家族抑制剂显示出了较高的敏感性。

图6
04、编者点评
综上所述,该研究首次利用多组学技术,如单细胞RNA-seq/ATAC-seq、空间转录组学等全面绘制了肝母细胞瘤分子异质性图谱,创新性地阐述了肝母细胞瘤的异质性并寻找新的靶向治疗方法,揭示了HNF4A和LEF1对立的表达模式可精确区分肿瘤细胞亚型,为靶向治疗的开发创造了条件。
作为健康美丽产业CRO服务开拓者与引领者、斑马鱼生物技术的全球领导者,环特生物搭建了“斑马鱼、类器官、哺乳动物、人体”多维生物技术服务体系,开展健康美丽CRO服务、科研服务、智慧实验室搭建三大业务。目前,环特已建立200多种斑马鱼模型,胃癌、脑类器官、心脏类器官及各种肿瘤类器官培养平台,欢迎有需要的读者垂询!