NEWS
新闻中心
SERVERS
服务项目
NEWS
最新资讯
发布时间:2025-02-14

编者按
近年来,小脑(cerebellum, CB)研究一直备受关注。已有研究表明小脑在协调机体运动、维持平衡中发挥着关键作用,并对语言、空间处理、工作记忆、情绪处理等认知功能中产生着重要影响。然而,一些常见的转移性儿童脑肿瘤髓母细胞瘤及其他小脑疾病,包括自闭症、小脑共济失调,与小脑皮层主要输出神经元浦肯野细胞(Purkinje cell)的退化有关。这些疾病主要在小鼠模型中进行研究,但小鼠模型无法完全重现人类疾病的表型,因此,迫切需要开发一种全人源细胞培养系统,能够产生功能性浦肯野细胞。
今天,我们分享美国南加州大学Keck医学院Giorgia Quadrato团队在Cell Stem Cell上发表的一项研究——《Human cerebellar organoids with functional Purkinje cells》,该研究构建了一种人类小脑类器官(hCerO),可以让包含浦肯野细胞在内的功能性小脑细胞,在体外人源三维环境中长期健康存活和成熟,对阐明小脑发育调控网络、疾病的细胞特异性机制等有着重要的意义。
文章题目
Human cerebellar organoids with functional Purkinje cells
杂志:Cell Stem Cell(IF=23.2)
发表时间:2024年1月4日
作者:Giorgia Quadrato等
研究人员及单位:南加州大学Keck医学院
01、研究背景
近年来,小脑(the cerebellar)在认知功能中的作用越来越受到关注,包括语言、空间处理、工作记忆、执行功能和情感处理,以及在运动行为中的作用。在所有哺乳动物中,小脑最初来源于中脑-后脑边界的翼板(背侧)菱形板1(r1)区域。r1由两个不同的祖细胞区组成,包括PTF1A+/KIRREL2+心室区(VZ)和ATOH1+菱形唇(RL)。VZ产生GABAergic神经元,包括浦肯野细胞、分子层中间神经元(MLIs)和小脑深部核(抑制性小脑核[iCNs]),而更多位于背侧的RL产生谷氨酸能神经元,包括颗粒细胞(GCs)、单极刷状细胞(UBCs)和大的小脑深部投射神经元(兴奋性小脑核[eCNs])。
尽管小脑发育早期阶段在物种间具有保守性,但与非人类哺乳动物相比,人类小脑具有一些特有的特征,包括神经元亚型比例改变和小脑小叶复杂性增加。此外,人类小脑中有来自菱唇(Rhombic lip)的特有神经祖细胞,而菱唇的异常发育与多种小脑疾病有关,包括Dandy-Walker畸形、小脑蚓部发育不良,以及最常见的转移性儿童脑肿瘤髓母细胞瘤,其他小脑疾病,包括自闭症、小脑共济失调,与小脑皮层主要输出神经元浦肯野细胞(Purkinje cell)的退化有关。这些疾病主要在小鼠模型中进行研究,但这些动物模型无法完全重现人类疾病的表型。例如,小鼠模型无法重现在共济失调性毛细血管扩张症患者中观察到的浦肯野细胞丢失表型。因此,迫切需要开发一种全人源细胞培养系统,能够产生功能性浦肯野细胞。
在这项研究中,研究团队构建了一种人类小脑类器官(hCerO),能够发育出胎儿小脑复杂的细胞多样性,包括在此研究之前从未在体外生成的人类特异性菱唇(Rhombic lip)祖细胞群。培养的2个月大的hCerO形成独特的细胞结构特征,包括层状组织层,并在抑制性和兴奋性神经元之间建立功能连接,显示协调的神经网络活动。长期培养hCerO可以使浦肯野细胞存活和成熟,这些浦肯野细胞显示了功能性神经元的转录组学和电生理特征,解决了该领域的长期挑战。

图形概要
02、研究成果
1. 人类小脑类器官(hCerO)展示与人类小脑相似的复杂性:
首先,研究者为了建立一个可重复的小脑体外模型,构建了一种基于调节体内峡部(小脑的发源地)发展所需的信号分子的类器官方法。之前的研究表明在体外构建中脑/后脑包含了WNT和FGF8信号的激活。因此,为了促进神经外胚层向小脑命运分化,研究人员同时用双SMAD抑制剂Noggin和SB43154228和典型的WNT通路激活剂CHIR-99021处理细胞聚集体。第4天,加入FGF8b,确定中脑-后脑边界,抑制中脑的发育,重建与体内相似的峡部结构。
在这个构建方案下培养30天,hCerOs形成了空间分离的心室(KIRREL2)和RL(ATOH1)祖细胞区。进一步研究者对培养了2个月的hCerOs进行单细胞RNA测序,发现培养的小脑类器官与受孕后12周以及24周的小脑组织具有高度的相似性。同时聚类结果发现hCerOs表达浦肯野细胞的经典marker(SKOR2, RORA, FOXP2, and CALB1)。以上结果表明,培养的hCerOs与人类的小脑相似,同时含有浦肯野细胞。

图1
2. 菱形唇(RL)亚区的鉴定:
人类的RL主要分为心室区和心室下区(RLvz和RLsvz),为了确定培养的hCerOs是否存在心室区以及心室下区,研究者对RL的细胞进行聚类,然后将其与人类发育CB数据集中1018个具有RL身份的细胞整合。
研究者观察到,聚类的细胞簇与人类数据集的RLvz和RLsvz簇有很好的相关性,这表明培养的类器官中存在这两个祖细胞群体。

图2
3. hCerO显示层状组织层:
经过2个月的培养,hCerO形成独特的细胞结构特征,包括层状组织层,并在抑制性和兴奋性神经元之间建立功能连接,显示协调的网络活动,可以形成神经功能网络。

图3
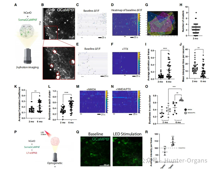
4. 在长期的培养中hCerO具备成熟的神经网络活动:
为了进一步探究培养的hCerO是否存在自发的神经网络活动,研究者采用双光子显微镜以及GCAMP6病毒进行钙成像,结果发现培养的hCerO存在自发的神经元活动。
接着,研究者研究了长期培养是否会导致神经网络活动的改变,对培养2个月以及6个月的hCerO进行比较,结果发现长期培养会增强hCerO中兴奋性神经元以及抑制性神经元的功能链接。这些结果为使用hCerOs来模拟小脑微环路发育失衡以及功能损伤提供了基础。

图4
5. 在长期培养中hCerO出现成熟且有功能的浦肯野细胞:
由于功能成熟的浦肯野细胞从未在全人培养系统中获得过,因此研究者聚焦于浦肯野神经元的功能。研究者在培养6个月的hCerO先发现了表达经典marker(PCP2,DAB1, RORA, and FOXP2)的浦肯野细胞,并进一步通过电生理的手段进行功能验证,结果发现浦肯野细胞具备与体内相似的独特电生理特性。

图5
03、编者点评
综上所述,研究人员构建了一种人类小脑类器官(hCerO),能够发育出胎儿小脑复杂的细胞多样性。培养的2个月大的hCerO形成独特的细胞结构特征,包括层状组织层,并在抑制性和兴奋性神经元之间建立功能连接,显示协调的神经网络活动。长期培养hCerO可以使浦肯野细胞存活和成熟,这些浦肯野细胞显示了功能性神经元的转录组学和电生理特征,解决了该领域的长期挑战。
作为健康美丽产业CRO服务开拓者与引领者、斑马鱼生物技术的全球领导者,环特生物搭建了“斑马鱼、类器官、哺乳动物、人体”多维生物技术服务体系,开展健康美丽CRO服务、科研服务、智慧实验室搭建三大业务。目前,环特已建立200多种斑马鱼模型,胃癌、脑类器官、心脏类器官及各种肿瘤类器官培养平台,欢迎有需要的读者垂询!