NEWS
新闻中心
SERVERS
服务项目
NEWS
最新资讯
发布时间:2024-11-08

编者按
高血压是最普遍的慢性疾病,也是主要的健康挑战。多种类型的先天和适应性免疫细胞及其分泌的细胞因子已被证明参与高血压的发病机制。然而,对免疫细胞的激活如何导致高血压的发生和发展的机制研究仍然缺乏。
今天,我们分享2022年12月由德国柏林自由大学研究团队发表在《Cardiovascular Research》的一项研究成果,该研究建立了离子失衡驱动RAS失调的斑马鱼及小鼠模型,揭示了炎症信号导致高血压脑损伤发展的机制,通过免疫通路对大脑结构和功能重构的细胞和分子作用,确定抗干扰素-γ治疗是一种有潜力的干预策略,能够驱动巨噬细胞重编程、脑血管重构及认知功能障碍等,防止压力超载引起的脑血管和神经系统损伤。
实验结果表明,不同类型的免疫细胞与脉管系统、心脏和大脑相互作用,失调的免疫细胞通过破坏这些器官的血压调节功能来驱动高血压的发展。更好地了解不同免疫细胞亚群的位点特异性作用,以及了解将高血压信号传递给受影响器官的免疫途径的机制,是开发治疗临床高血压的免疫靶向策略的基础。
文章题目
Interferon-γ drives macrophage reprogramming,cerebrovascular remodelling, and cognitive dysfunction in azebrafish and a mouse model of ionimbalance and pressure overload
杂志:Cardiovascular Research(IF=10.2)
发表时间:2022年12月20日
作者:Dilem C. Apaydin, Bhakti I. Zakarauskas-Seth, Alessandro Filosa, and Suphansa Sawamiphak等
单位:德国柏林自由大学等
01、研究背景
高血压是最普遍的慢性疾病,也是主要的健康挑战。虽然血压升高是高血压的主要诊断特征,但其死亡率和致残是相关心血管合并症的结果,如心力衰竭、中风、慢性肾脏疾病和认知障碍。目前的治疗策略主要针对控制生理性血压、交感神经系统和肾素(Ren)血管紧张素(Agt)系统的关键调控通路。虽然这些药物有助于在一定比例的原发性高血压患者中达到目标血压水平,但仍难以阻碍目标器官损伤的进展。对于脑血管的改变尤其如此。越来越清楚的是,即使在血压水平可接受的受试者中,心血管事件的残余风险升高也可能持续存在,强调存在其他疾病驱动因素。
在高血压和终末器官损伤的发病机制中,全身性炎症和免疫反应性的关键作用已得到充分认识。多种类型的先天和适应性免疫细胞及其分泌的细胞因子已被证明参与高血压的发病机制。然而,文中对这些免疫细胞的激活如何导致高血压的发生和发展的机制理解仍然缺乏。人们普遍认为,先天免疫细胞作为高血压刺激下炎症反应的启动者,在血管损伤中起着关键作用。单核细胞/巨噬细胞缺乏减轻血管紧张素II (Ang II)、醛固酮、和内皮素-1诱导血管功能障碍和氧化应激在抵抗动脉和主动脉中的作用。同样,在小鼠高血压模型中,脑血管周围巨噬细胞的消融可阻止大脑中动脉的结构和功能重塑以及脑血管氧化应激。免疫细胞在高血压中的有害作用并不仅仅依赖于促炎细胞因子或活性氧的产生。研究表明,在醛固酮和盐诱导的高血压时积聚在心脏的巨噬细胞亚群产生的白细胞介素(IL)10可促进心脏纤维化和舒张功能障碍。
总的来说,大量证据表明不同类型的免疫细胞与脉管系统、心脏和大脑相互作用,这表明了一个总体假设,即失调的免疫细胞通过破坏这些器官的血压调节功能来驱动高血压的发展,对更好地了解不同免疫细胞亚群的位点特异性作用,以及了解将高血压信号传递给受影响器官的免疫途径的机制有重要作用,这也是开发治疗临床高血压的免疫靶向策略的基础。
在这里,我们解决了三个主要问题:由免疫细胞驱动的血压调节器官的不良重塑背后的细胞过程;细胞事件的分子介质;以及操纵已识别的免疫通路是否可以预防高血压和终末器官的病理重塑。通过引入离子差诱导的体液稳态紊乱,我们建立了一种新的斑马鱼模型来模拟人类高血压的多系统结构和功能重塑特征,与现有的啮齿类动物模型相比,其优势在于需要更简单的操作和更短的治疗时间。
重要的是,该模型不仅允许对高血压的多系统表型进行死后表征,还可以实时成像追踪致病过程中的细胞行为。利用斑马鱼模型,能够展示暴露于离子失衡刺激到大脑发生病理的过程,即巨噬细胞/小胶质细胞-内皮细胞接触和内皮连接中断期间,内皮细胞迁移驱动脑血管退行性改变和脑细胞死亡增加。
从机制层面来看,研究人员发现干扰素-γ(IFNγ)信号通路是系统性炎症驱动的动脉功能障碍和离子失衡驱动的脑重塑的关键介质。在低离子暴露背景下,IFNγ信号下调巨噬细胞/小胶质细胞中的稳态、促血管生成和神经保护因子。我们发现其中一个因子,骨形态发生蛋白(BMP)5参与了IFNγ驱动的致病途径。最后,在心脏压力超负荷诱导的小鼠脑病理模型中,我们提供了炎症靶向治疗的证据,可以消除脑血管稀疏、血-脑屏障(BBB)和内皮连接中断以及认知功能障碍等。

图形摘要
02、研究结果
1. 建立离子稳态失衡模型来模拟斑马鱼幼体动脉高血压
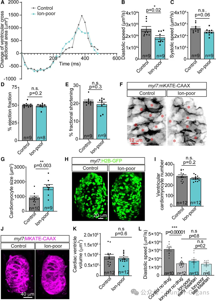
2-4 dpf,胚胎在去离子水稀释至1:750浓度的Danieau缓冲液中饲养,随后将浓度降至1:1500,继续处理至7 dpf(图1A)。测量了背主动脉的血流速度,观察到舒张末期明显降低(图1B和C),在较小程度上,在背主动脉测量到峰值收缩速度(图1B和D),表明动脉压力和/或阻力增加。动脉阻力指数是高血压患者动脉硬度相关的血管阻力和顺应性改变的指示性参数,在治疗不良的幼鱼中也升高(图1E)。

图1 低离子会导致斑马鱼动脉高血压
2. RAS失调介导离子失衡引起的动脉功能障碍
通过定量逆转录聚合酶链反应(qRT-PCR)评估了在致病性级联启动期间暴露于离子缺乏处理的幼鱼中这两个基因的时间过程表达(2-5 dpf)。低离子处理2天后,可检测到agt水平显著升高,而ren表达水平在此阶段没有变化(图1F)。agt表达在治疗3天后进一步增加,同时也可检测到ren升高(图1F)。
此外,还研究了RAS拮抗剂对动脉血流变化的影响。氯沙坦在2-5 dpf的低离子暴露早期(图1G)确实减弱了刺激对舒张期测量的动脉流速降低和动脉阻力指数升高的影响(图1H-K)。文中还研究了氯沙坦在低离子暴露期间4-7 dpf的晚期给药的影响(图1G)。有趣的是,这种晚期干预无法缓解离子不良治疗引起的动脉压力/抵抗表型(图1H-K)。
3. 离子失衡导致心肌细胞肥大和心室舒张功能不全
接下来,文章研究了离子差诱导的高动脉压是否足以驱动最常与高血压相关的心血管并发症。经过5天的低离子处理后,幼鱼表现出心室舒张能力下降,表现为舒张期心室壁运动较慢(图2A和B)。但这些心脏的收缩速度没有改变(图2C)。
心肌细胞大小分析显示,离子缺乏处理的心室细胞体积增加(图2F和G),表明肥厚生长。缺乏离子处理的心室与对照组含有相似数量的心肌细胞(图2H和I)。心室容积也未受影响(图2J和K),提示同心性肥厚的建立。在离子不良诱导的RAS激活的早期或晚期阻断RAS(图1G和F)并不能预防心肌舒张功能障碍(图2L)。
这些结果表明,离子化治疗,独立于RAS,导致心室舒张功能障碍与心肌细胞适应性肥厚重塑相关,而心肌细胞无死亡,类似于保留射血分数(HFpEF)的早期心力衰竭的某些功能和形态学特征。

图2 斑马鱼模型中,离子失衡使RAS非依赖性心室舒张功能失调重构
4. 离子失衡导致脑血管退化,血管相关巨噬细胞/小胶质细胞增加,脑内细胞死亡
在验证了心血管表型的存在和高血压关键分子标记物的升高对低离子环境治疗的反应后,文章接下来研究了斑马鱼模型中靶器官不良重构和免疫细胞参与的细胞过程。在低离子环境处理3天后,缺离子组的血管密度明显降低(图3A和B),通过末端脱氧核苷酸转移酶2'-脱氧尿苷,5'三磷酸(dUTP)缺口末端标记(TUNEL)检测,血管稀薄发生在整个脑深部(图3B),并与实质细胞死亡增加相关(图3A和C)。内皮细胞死亡未显著增加(图3D),提示细胞凋亡可能不是离子失衡驱动的脑血管稀疏的主要机制。随后,在治疗5天后,也可以检测到脑容量的减少(图3E)。
在对照条件下饲养的斑马鱼幼鱼主要显示出稳定的脑血管网络(图3F)。文中捕捉到了来自同一血管节段的内皮细胞相互收缩和迁移,导致血管节段后退的动态过程(图3F)。此外,在低离子环境处理组中,位于血管附近且仅沿着血管碎片移动的csfiro+细胞数量较多(图3G和H)。相比之下,实质的csfiro+细胞数量保持不变(图3G和 I),表明巨噬细胞/小胶质细胞与血管之间的相互作用增强,但并非脑实质中所有髓系细胞都扩增。
综上所述,离子不良诱导的RAS上调所启动的致病途径不仅会引发心血管系统的重构,还会通过免疫细胞和非免疫细胞的一系列细胞反应,如巨噬细胞/小胶质细胞与脑血管的关联增加、内皮迁移介导的血管消退、脑实质细胞死亡等,引发大脑的重构。有趣的是,离子不良诱导的内皮退化主要影响微血管(直径5um),而不影响更大的血管(图3)。因此,离子失衡引发的全系统反应再现了血管、心脏、大脑和肾脏的损伤,这些都是人类高血压的主要靶器官。
5. 离子失衡诱导的脑血管缩回中,内皮-巨噬细胞/小胶质细胞的相互作用和内皮连接破坏
接下来进一步了解了在离子处理不良的动物中观察到的脑血管退化的细胞机制。虽然对巨噬细胞/小胶质细胞内皮相互作用与血管退化之间关系的分析显示,与兄弟姐妹相比,离子处理不良的小鼠出现更频繁的退化(图3K),但在对照条件下,巨噬细胞/小胶质细胞接触与较少的退化事件相关(图3L),这意味着先天免疫细胞的保护作用。
相比之下,在离子不平衡的情况下,与巨噬细胞/小胶质细胞事先接触或未接触的血管段的类似退化事件表明保护作用丧失(图3L)。还发现在离子不良处理下,沿脑血管网络的连接覆盖减少(图3M和N)。除了捕捉回缩前内皮-巨噬细胞/小胶质细胞的相互作用和血管段重建(图3O),文中的分析显示,低离子环境处理改变了巨噬细胞/小胶质细胞沿血管网络的分布。
在对照条件下,大多数血管相关巨噬细胞/小胶质细胞与灌注/膨胀的血管接触。只有少数巨噬细胞/小胶质细胞与退化事件有关,这是血管床生理成熟的一部分(图3P)。长期不良治疗对灌注血管的巨噬细胞/小胶质细胞覆盖范围没有重大影响,但增强了它们与塌陷血管的相互作用(图3P)。
此外,在离子处理不良的大脑中,巨噬细胞/小胶质细胞接触后,内皮间连接退化是明显的(图3Q)。通过对巨噬细胞/小胶质细胞和内皮细胞行为的延时追踪,不仅揭示了离子失衡在这些细胞之间的动态相互作用中的作用,而且还揭示了巨噬细胞/小胶质细胞血管保护功能的改变可能导致微血管收缩的细胞机制。

图3 离子失衡驱动的脑血管退行性改变及脑细胞死亡,与巨噬细胞/小胶质细胞-内皮细胞接触增加、内皮间连接重构相关
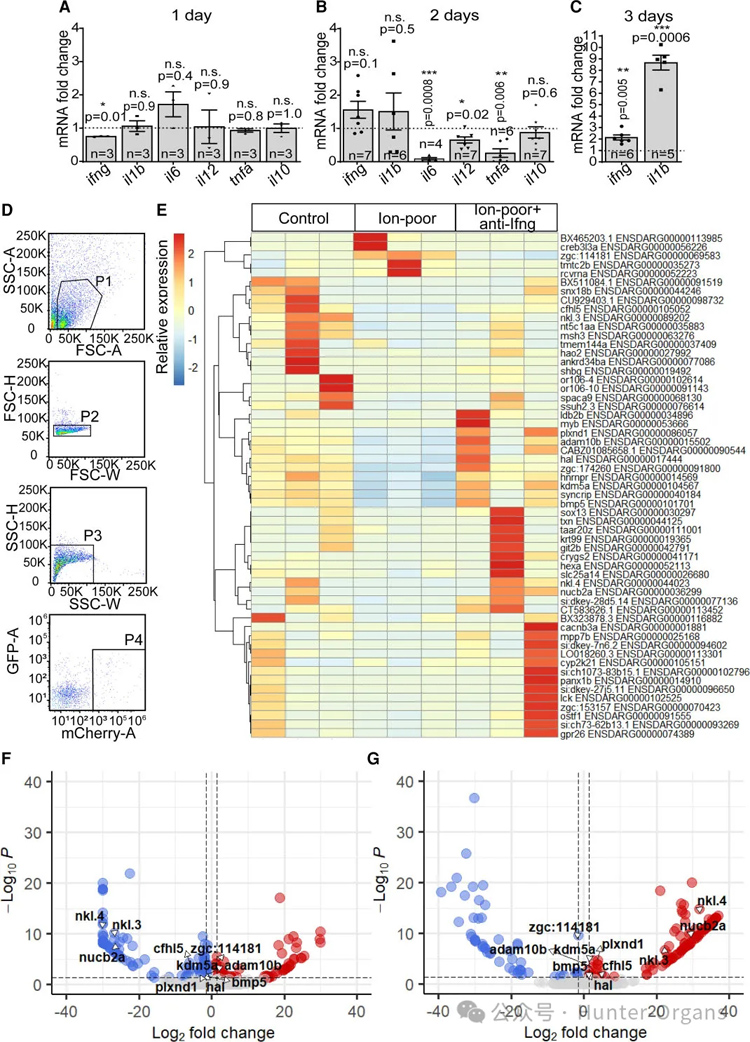
6. 离子失衡通过ifnγ信号传导上调促炎细胞因子ifnγ和il - 1β,扭曲巨噬细胞组织稳态/神经保护表型
在低离子环境处理的第1天,与对照组相比,qRT-PCR显示候选细胞因子的表达没有改变(图4A)。治疗2天后,两种细胞因子(ifng和il1b)的表达水平略有增加(约1.5倍),但没有统计学意义(图4B)。治疗3天后的后续评估显示,ifng和il1b mRNA分别上调2倍和8倍以上(图4C)。这两种促炎细胞因子的升高表明,可能由RAS失调引起的全身性炎症参与了离子缺乏诱导的致病途径。
在接受3天的低离子暴露,并在治疗一天后心包内注射对照V5或抗ifnγ抗体以阻断干扰素γ受体(Ifngr) 1的激活(图4D)。对比转录组学分析显示,在离子失衡的情况下,巨噬细胞不仅会破坏先天免疫功能,还会减弱炎症解决和组织稳态维持的几种关键介质的表达(图4E和F)。
具体而言,离子缺乏处理的巨噬细胞下调补体系统调节剂补体因子H相关5 (cfhl5),以及杀菌和先天免疫效应肽自然杀伤(NK)-溶解素(nkl)。参与抗炎反应和炎症消退的不同酶,如A分解素和金属蛋白酶结构域10b (adam10b)、组氨酸解氨酶(hal)和赖氨酸去甲基酶5A (kdm5a) (图4E和F)的表达也减少(图4E和F)。文中观察到暴露于离子失衡后,分泌因子和细胞表面受体转录抑制,包括bmp5、核结合蛋白2a (nucb20)、和丛蛋白D1 (plxnd1)(图4E和F),据报道在不同病理环境下的神经元和血管稳态和损伤预防中起重要作用。
重要的是,抗ifnγ介导的内在细胞因子信号的抑制阻止了离子缺乏驱动的转录程序的激活(图4E和G),表明ifnγ信号是离子失衡反应中巨噬细胞表型改变的关键介质。从文中的转录组学分析中,文中还注意到,与它的同源受体ifngr1不同,ifnγ在巨噬细胞中没有表达。

图4 高血压刺激下,以巨噬细胞中ifng和il1b上调、Ifnγ信号依赖性的神经保护和稳态基因表达下调为特征的系统性炎症
7. ifnγ信号是离子失衡驱动的脑血管退化的基础
接下来,文中采用遗传功能丧失模型研究了ifnγ信号在离子失衡驱动的脑血管重构中的可能因果作用:在没有离子不平衡刺激的情况下,ifngr1-/-幼鱼的脑血管形态和密度与对照组(ifngr1+/+)相当(图5A和B)。相比之下,暴露于低离子培养基导致治疗3天后脑血管密度降低(图5A和B)。缺乏ifngr1保护脑血管免受低离子介导的退化(图5A和B)。这表明ifnγ信号在脑血管系统对离子失衡的致病反应中起着关键作用。
因此,继续探讨了细胞因子是否可能代表一种治疗靶点,能够在表型表现进展后预防和/或减轻终末器官损伤。为此,在动脉高血压和脑血管稀疏(处理3天)检测到后,文中在连续5天的低离子暴露期间,用单剂量心包内注射抗lfnγ抗体。抗lfnγ治疗模式能够减轻脑血管稀薄(图5C和D)。且晚期抗lfnγ抗体治疗也减轻了收缩期和舒张期离子不良引起的动脉血流速度降低(图5E-G)。然而,通过舒张期心室壁速度测量,该治疗并没有恢复舒张功能障碍(图5H)。
总的来说,这些发现揭示了炎症驱动的高血压发病机制,其中ifnγ的异常产生驱动大脑重塑,其特征是脑血管退化和脑细胞死亡增加。干扰ifnγ通路的激活可以减轻血管损伤和动脉高血压,但不足以阻止心脏重构的进展。
8. 补充BMP5可预防离子不平衡引起的脑血管稀疏
巨噬细胞/小胶质细胞转录组改变和功能失调,从它们在离子失衡挑战下的接触相关内皮退化中得到证实,表明ifnγ介导的巨噬细胞旁分泌信号的损伤可能是介导脑血管重构的潜在机制。
值得注意的是,文中发现ifnγ介导的巨噬细胞/小胶质细胞转录下调的下游靶标BMP5是离子失衡驱动的脑血管稀散的重要调节剂。从低离子暴露的第二天开始,用重组人BMP5对斑马鱼幼鱼进行2天处理,可以阻止脑血管稀疏的进展,这可以从保留脑实质的总体血管覆盖范围(图5J)和血管网络中微血管的百分比(图5K)中看出。
因此,文中的研究结果为离子失衡引发的炎症通路驱动脑损伤提供了进一步的机制见解,其中ifnγ的升高表明巨噬细胞/小胶质细胞中bmp5的下调,导致这些细胞的血管稳态功能受损,从而破坏内皮细胞间连接和收缩。

图5 Ifnγ及下游信号靶点Bmp5调节血管对离子失衡的高血压刺激的反应
9. 抗ifnγ治疗可防止压力过载小鼠皮质毛细血管稀疏和血脑屏障破坏
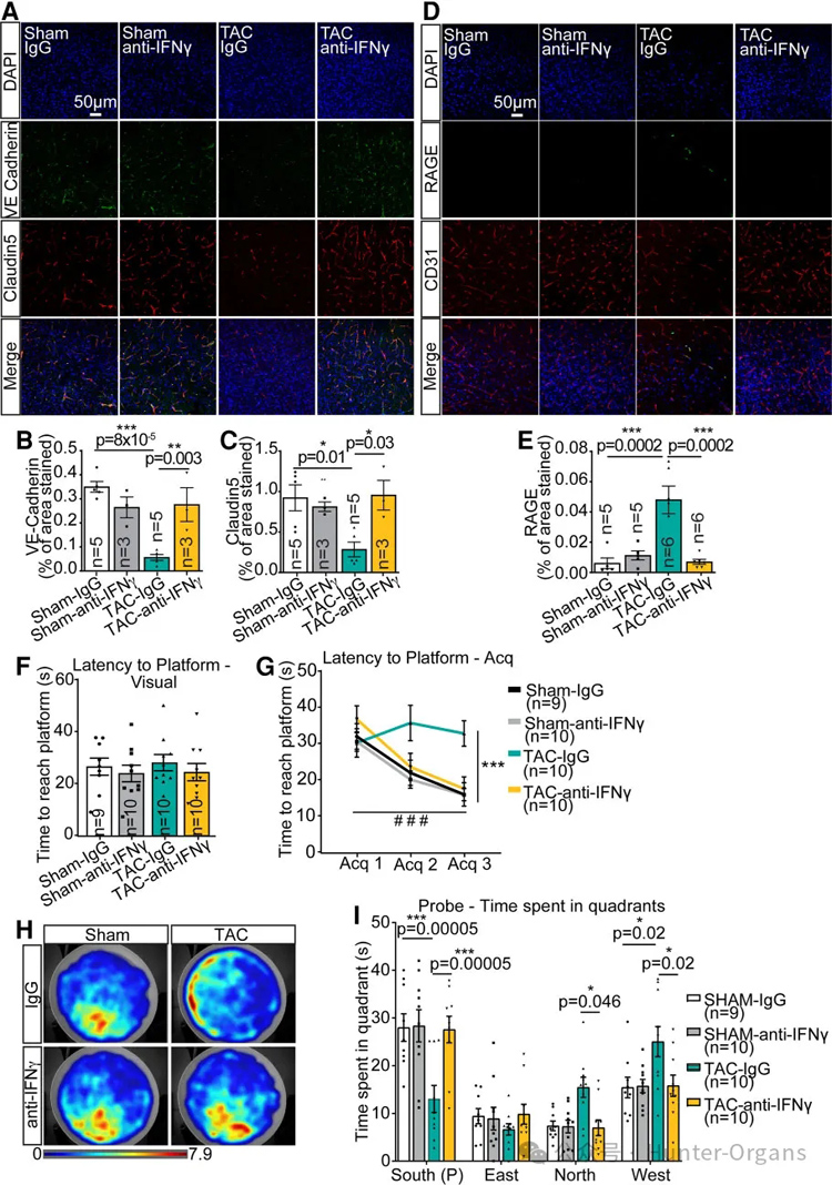
对大脑皮层切片进行的离体免疫组化(图6A)显示出神经血管单元损伤的清晰模式。脑毛细血管结构分析显示,与假性正常对照组相比,TAC-IgG高血压小鼠的毛细血管明显稀疏,由CD31标记的血管密度降低(图6B和C)证明(图6D),同时保持正常直径(图6D)。TAC-IgG小鼠显示周细胞的毛细血管覆盖率显著降低(图6E和F),这是神经血管单位完整性的典型标志。有趣的是,抗ifnγ治疗挽救了TAC小鼠观察到的脑血管缺陷,显示出正常的毛细血管密度(图6B和C)和周细胞覆盖(图6E和F)。
为了研究高血压对脑微循环功能特性的影响,给TAC高血压小鼠和正常对照组灌注不同分子量右旋糖酐,然后剔除动物进行脑组织学分析。通过使用高分子量葡聚糖(2000000 Da)(图6G),对灌注毛细血管的密度进行分析,进一步证实与假对照组相比,TAC诱导的毛细血管密度显著降低(图6H)。经抗ifnγ抗体处理的TAC小鼠未出现毛细血管稀疏(图6H)。
此外,联合使用低分子量葡聚糖(40000 Da)(图6G),使我们能够评估通过血脑屏障的外渗情况。通常,40 kDa葡聚糖被完整的血脑屏障保留,但它会渗透到受损和渗漏的血脑屏障中。如图6G-I所示,TAC-IgG小鼠显示少量红色标记的毛细血管,表明它们无法保留低分子量葡聚糖,从而表明血脑屏障完整性降低。

图6 IFNγ抑制压力过载脑损伤小鼠模型中脑血管系统的不良重塑
重要的是,使用中和性抗ifnγ抗体处理的TAC小鼠显示出完整的血脑屏障,与假正常血压小鼠相当。高血压患者血脑屏障功能障碍被归因于AngⅡ诱导的紧密连接重构和细胞吞噬增加。内皮连接复合物的关键成分,vacular endothelial (VE)-cadherin和Claudin5,实际上在TAC小鼠的大脑皮层中都下调(图7A-C),表明血管连接重构。ifnγ中和有效地挽救了这些蛋白的表达(图7A-C)。
此外,抗ifnγ治疗减少了tac诱导的晚期糖基化终产物(RAGE)受体的上调,RAGE是一种主要的外排转运体,介导循环淀粉样蛋白-β(Aβ)在BBB中的胞饮作用(图7D和E),这意味着除了连接稳定外,它还具有抑制肽经血管转运进入大脑的潜力,这是高血压认知障碍和痴呆的主要原因。
10. 抗ifnγ治疗可预防压力过载小鼠的认知损伤
TAC后4周,采用Morris水迷宫测试评估小鼠的认知功能,所有实验组都能在视觉提示的指示下找到并到达平台(图7F),这表明所有小鼠都具有相当的视觉和运动能力。
在测试的获取阶段,虽然使用非相关IgG治疗的TAC小鼠表现出高时间延迟到达平台,但从第一天到第三天的表现没有任何改善(图7G),抗ifnγ治疗显著改善了TAC小鼠的表现,其表现出与Sham小鼠相当的学习曲线(图7G)。在探针试验期间,tac -抗ifnγ高血压小鼠表现出保留的记忆,如回忆平台位置的能力所示。在随机游过象限的TAC-lgG小鼠中,同样的认知功能明显受损(图7H和图I)。因此,除了脑血管保护外,阻断ifnγ信号传导还能够防止压力过载引发的认知功能下降。

图7 通过抗IFNγ治疗预防压力过载引发的内皮连接完整性的破坏和认知功能下降
03、编者点评
综上所述,本研究利用一种新的离子失衡驱动的斑马鱼RAS失调模型,通过一系列的基因表达分析和实时成像,了解炎症性疾病进展的时间进程,并识别参与先天免疫细胞激活的细胞事件,揭示了炎症信号导致高血压脑损伤发展的机制,并确定抗干扰素治疗是一种有前途的干预策略,能够防止压力过载引起的脑血管和神经系统损伤。
研究人员发现,离子失衡引发RAS升高和全身炎症,以Ifnγ和Il1β上调为标志,导致巨噬细胞/小胶质细胞和内皮细胞的行为和功能显著改变。研究人员观察到巨噬细胞/小胶质细胞-内皮接触相关的内皮连接重塑和收缩,以及细胞向血管节段的相反两侧的横向迁移,导致血管网络的退化,而对血管细胞的死亡没有影响。失调的免疫反应导致控制高血压和降低终末器官损伤风险的治疗策略效率低下,揭示出从高血压刺激开始到多器官功能障碍表现的免疫途径,是免疫靶向治疗急需的见解。
作为健康美丽产业CRO服务开拓者与引领者、斑马鱼生物技术的全球领导者,环特生物搭建了“斑马鱼、类器官、哺乳动物、人体”多维生物技术服务体系,开展健康美丽CRO服务、科研服务、智慧实验室搭建三大业务。目前,环特已建立200多种斑马鱼模型,胃癌、脑类器官、心脏类器官及各种肿瘤类器官培养平台,欢迎有需要的读者垂询!