NEWS
新闻中心
SERVERS
服务项目
NEWS
最新资讯
发布时间:2023-03-22

嵌合抗原受体(CAR)T细胞免疫疗法是一种革命性的癌症治疗方法,其在治疗造血系统恶性肿瘤方面取得了巨大成功并显示出对抗实体肿瘤的潜在前景[1]。当前CAR T细胞的自体生产需要个性化的血液单采和制备[2],存在成本高、生产效率低、安全性低、剂量有限等问题[3]。有研究表明,这些障碍可以通过从同种异体健康供体或诱导多能干细胞(iPSCs)中生成“现成的”CAR T细胞来克服[4]。
iPSCs 能无限增殖,具有分化多能性,可无限供应CAR T细胞。基于iPSCs的基因编辑也为扩大其免疫兼容性提供了可行性,进一步支持其创造“现成”细胞产品的潜力[5]。目前,如何有效地将iPSCs分化为典型的αβ T细胞,同时保持CAR的表达和功能仍具有挑战性。本研究结合3D类器官培养系统,建立一种从iPSCs中生成强大功能CAR - T细胞的可行方法,其具有与常规CD19-CAR T细胞相当的抗原特异性激活、脱颗粒、细胞毒性和细胞因子分泌,同时保持了初始克隆T细胞受体的均一表达。将其注入肿瘤异种移植的小鼠体内,可观察到明显的抗肿瘤效应,延长了小鼠的生存期。
一、主要研究结果
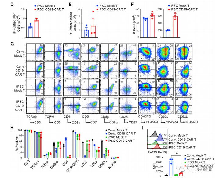
1. 采用3D类器官培养系统可快速获得分化完成的iPSC CD19-CAR T细胞并有效扩增到临床相关数量;流式细胞分析结果显示iPSC CD19-CAR T细胞在表型上具有与传统 (conv.) CD19-CAR T细胞相似的CD8+亚群以及更为典型的CD3/CD5/CD7/TCRαβ/CDαβ 阳性表型;此外,iPSC CD19-CAR T细胞表达更少的CAR转基因,这将有利于减少潜在的移植物抗宿主毒性。

2. 通过RNA深度测序分析表明iPSC CD19-CAR T细胞的RNA表达特征总体上类似于conv. CAR T细胞但在稳态下的激活状态相对较低;以亚硫酸氢盐转化的基因组DNA为模板,使用甲基化特异性引物(MSPs)和非甲基化特异性引物(USPs)进行PCR分析发现这种低激活状态与分化过程中转基因启动子EF1α高甲基化导致的CAR表达水平较低有关。

3. iPSC CD19-CAR T细胞对CD19+ 3T3细胞、NALM6细胞和Raji细胞具有强大的定向细胞溶解活性,其杀伤活性与来自同一供体的传统pbmc衍生CD19-CAR - T细胞相当;在CD19+肿瘤细胞刺激下,iPSC CD19-CAR T细胞也表现出强烈的脱颗粒、细胞内IFNγ的表达、活化标志物CD25和CD137/4-1BB的表达以及Th1细胞因子的释放,并呈现抗原依赖性。表明iPSC CD19-CAR T细胞与使用临床相关方法扩增的传统CAR - T细胞相比具有相当的体外效应活性。

4. 对异种移植小鼠模型注射iPSC CD19-CAR T细胞进行体内治疗实验,结果显示iPSC CD19-CAR T细胞显著延缓了肿瘤进展,延长了小鼠的生存期,表明其在体内同样具有强大的抗肿瘤疗效。

参考资料:
[1] June, C.H., O’Connor, R.S., Kawalekar, O.U. et al. CAR T cell immunotherapy for human cancer. Science 2018(359),1361–1365.
[2]Levine, B.L., Miskin, J., Wonnacott, K., and Keir, C. Global manufacturing of CAR T cell therapy. Mol. Ther. Methods Clin. Dev. 2017(4), 92–101.
[3]Lin, J.K., Muffly, L.S., Spinner, M.A., et al. Cost effectiveness of chimeric antigen receptor T-cell therapy in multiply relapsed or refractory adult large B-cell lymphoma. J. Clin. Oncol. 2019(37), 2105–2119.
[4]Themeli, M., Rivière, I., and Sadelain, M.. New cell sources for T cell engineering and adoptive immunotherapy. Cell Stem Cell 2015(16), 357–366.
[5]Deuse, T., Hu, X., Gravina, A. et al. Hypoimmunogenic derivatives of induced pluripotent stem cells evade immune rejection in fully immunocompetent allogeneic recipients. Nat. Biotechnol 2019(37), 252–258.